本网讯 10月19日,由安徽省外国语言文学学会和安徽省外国语言文学类专业合作委员会主办,安徽工业大学外国语学院承办的第六届安徽省外语学科研究生学术论坛在马鞍山顺利举办,学院翻译硕士学位点负责人、英语系主任刘成科及研究生代表参加了论坛。

本次论坛秉承“驱动•创新•引领”宗旨,以“数智新时代:外语学科的学术创新和发展”为主题,设“文学”“语言学”“翻译”“外语教学及相关研究”四个分论坛,共有13所高校、39位专家教授和173名研究生参加。论坛围绕外语学科及相关学科的研究理论、内容、方法和范式进行交流与探讨。
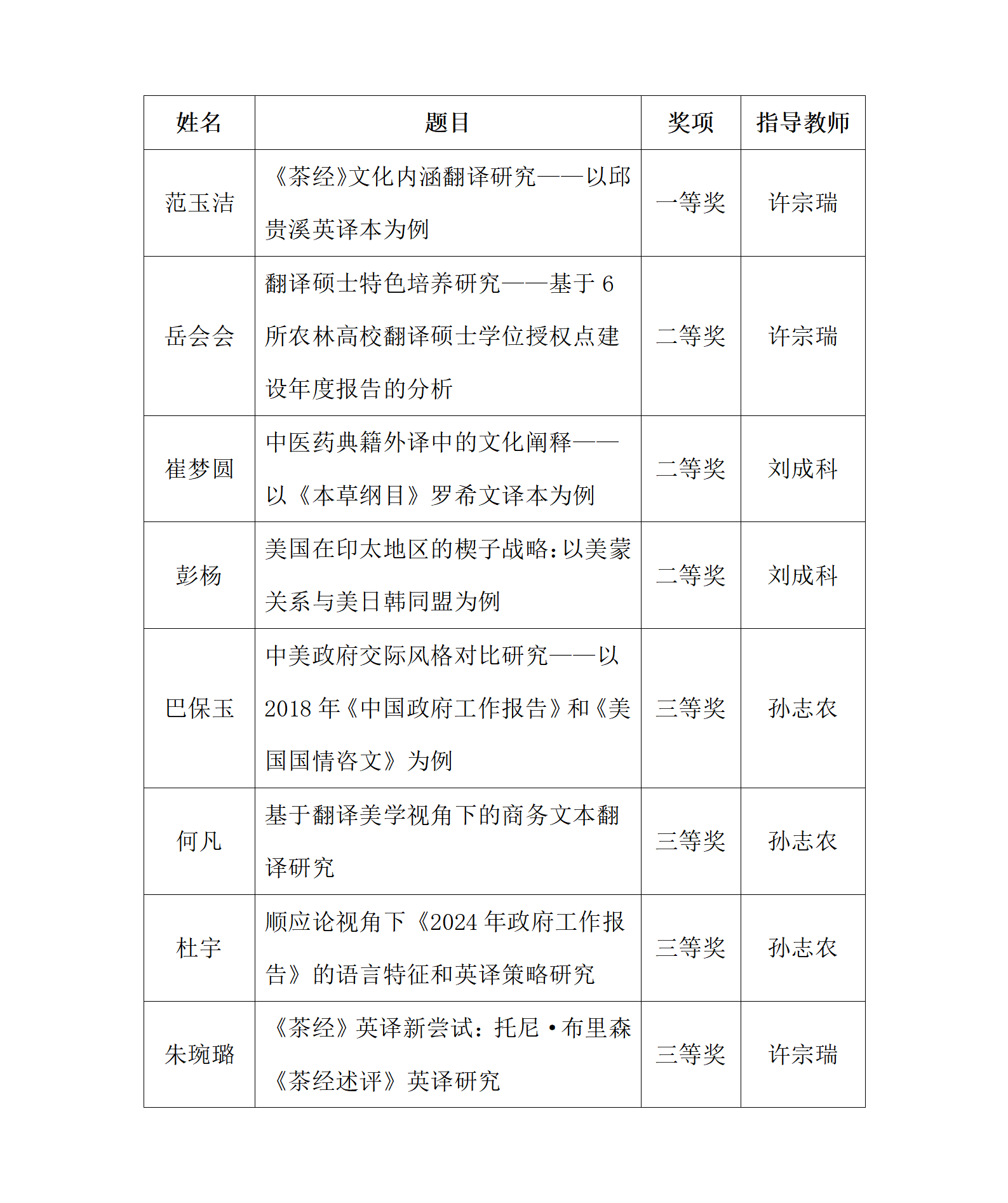
在下午进行的分论坛讨论中,我院参会研究生围绕提交的研究论文分别在语言学分论坛、翻译学分论坛和外语教学及相关研究论坛进行了小组汇报发言。在闭幕式上,论文评选获奖名单公布,范玉洁的论文获评一等奖,崔梦圆、岳会会和彭杨的3篇论文获评二等奖,何凡、巴保玉、朱琬璐和杜宇的4篇论文获评三等奖,充分展现了我院研究生良好的学术风采。(文/图/崔梦圆 编辑/彭倩 预审/许宗瑞 审核/何如海)
